Gość Anonymous Opublikowano 21 Września 2008 Udostępnij Opublikowano 21 Września 2008 Witam Jestem nowy na tym forum i odrazu przepraszam za ten post . Jestem posiadaczem Zafiry 1999r 1,8 16v Chciałbym zrobić sobie interfejs do odczytu mojego Opelka. Jest tu wiele schematów interfejsów i linków do schematów , różnią się one między sobą . I stąd moje pytanie do użytkowników tego forum który schemat wybrać do zrobienia żeby działał z moją Zafirą ? Czy lepiej kupić gotowy ?   Cytuj Odnośnik do komentarza https://forum.opel24.com/topic/13558-interfejs/ Udostępnij na innych stronach Więcej opcji udostępniania...
Gość Anonymous Opublikowano 23 Września 2008 Udostępnij Opublikowano 23 Września 2008 witam przejrzyj sobie ofertę http://www.viaken.pl/   Cytuj Odnośnik do komentarza https://forum.opel24.com/topic/13558-interfejs/#findComment-238332 Udostępnij na innych stronach Więcej opcji udostępniania...
Gość Anonymous Opublikowano 23 Września 2008 Udostępnij Opublikowano 23 Września 2008 Chciałbym zrobić sobie interfejs do odczytu mojego Opelka. Na początek zrób sobie prosty (jeśli umiesz trzymać lutownicę w ręku)   Cytuj Odnośnik do komentarza https://forum.opel24.com/topic/13558-interfejs/#findComment-238313 Udostępnij na innych stronach Więcej opcji udostępniania...
Gość Anonymous Opublikowano 23 Września 2008 Udostępnij Opublikowano 23 Września 2008 Dzx bardzo Co do lutownicy to nie miałem znią nigdy problemu A te bardziej zaawansowane schematy co dają za możliwości ??   Cytuj Odnośnik do komentarza https://forum.opel24.com/topic/13558-interfejs/#findComment-238309 Udostępnij na innych stronach Więcej opcji udostępniania...
Gość Anonymous Opublikowano 23 Września 2008 Udostępnij Opublikowano 23 Września 2008 A te bardziej zaawansowane schematy co dają za możliwości ?? Chyba to samo ale ich nie testowałem.mirek   Cytuj Odnośnik do komentarza https://forum.opel24.com/topic/13558-interfejs/#findComment-238306 Udostępnij na innych stronach Więcej opcji udostępniania...
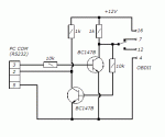
Gość Anonymous Opublikowano 6 Listopada 2008 Udostępnij Opublikowano 6 Listopada 2008 witam, torche odswieze temat interfejsow... zrobilem sobie taki jak na elektrodzie: http://www.elektroda.pl/rtvforum/kb.php?k=4447&mode=article no i dziala, komunikuje sie, robi odczyty, czyta i kasuje bledy ale... dziala tylko opeltech2 i ab-com. nie dziala opelscanner. probowalem na stacjonarnym, na ibm t23 i na nec z extension port - caly czas to samo. na x18xe1 i z18xe to samo. dlaczego nie dziala opelscanner? pozdrawiam opolanin   Cytuj Odnośnik do komentarza https://forum.opel24.com/topic/13558-interfejs/#findComment-225943 Udostępnij na innych stronach Więcej opcji udostępniania...
Gość Anonymous Opublikowano 6 Listopada 2008 Udostępnij Opublikowano 6 Listopada 2008 witam, zrobilem sobie taki jak na elektrodzie: http://www.elektroda.pl/rtvforum/kb.php?k=4447&mode=article no i dziala... Ja mam taki sam ale... działa mi wszystko z pinu 12. Opcje dostępne po przełączeniu na pin 7 złącza obdII nie działają. Sprawdziłem połączenia i jest ok. Czy ktoś ma jakieś wskazówki dlaczego tak jest? __ Pozdrawiam Grzesiek   Cytuj Odnośnik do komentarza https://forum.opel24.com/topic/13558-interfejs/#findComment-225871 Udostępnij na innych stronach Więcej opcji udostępniania...
Gość Anonymous Opublikowano 7 Listopada 2008 Udostępnij Opublikowano 7 Listopada 2008 Opel Scanner raczej nie będzie działał bo w programatorze jest klusz sprzętowy w AT2313, juz spotkałem oferte w dobrej cenie do zakupu dokumentacji do do zrobienia przejsciówki,a własciwie do zaprogramowania atmela, co do pinyu 12 to niewiem, zawsze czytałem o pin7, jeszcze jedno jak z błędami w Dieslach da się czytac bez problemu.   Cytuj Odnośnik do komentarza https://forum.opel24.com/topic/13558-interfejs/#findComment-225570 Udostępnij na innych stronach Więcej opcji udostępniania...
Gość Anonymous Opublikowano 11 Listopada 2008 Udostępnij Opublikowano 11 Listopada 2008 posiedzialem troche nad tematem: http://www.elektroda.pl/rtvforum/topic273824-0.html troche roboty jest ale chyba da cie zrobic interfejs na 2 com'y zeby opelscanner dzialal - jak znajde czas to zrobie i opisze co i jak. pozdrawiam opolanin   Cytuj Odnośnik do komentarza https://forum.opel24.com/topic/13558-interfejs/#findComment-224577 Udostępnij na innych stronach Więcej opcji udostępniania...
Gość Anonymous Opublikowano 5 Kwietnia 2009 Udostępnij Opublikowano 5 Kwietnia 2009 Kupiłem sobie taki interfejs diagnostyczny OBD2 http://www.allegro.pl/show_item.php?item=591293100 i nie łączy się z samochodem pokazuje brak komunikacji czy ktoś taki ma proszę o radę zainstalowałem wszystkie sterowniki tak jak pisze w dołączonej instrukcji i nic niewiem co dalej zrobic zainstalowałem program diagnostyczny scantool .pl moja zafira jest z 1999r.wersja elegance z komputerem pokładowym silnik typX18XE1 czyktoś miał taki problem Cytuj Odnośnik do komentarza https://forum.opel24.com/topic/13558-interfejs/#findComment-179136 Udostępnij na innych stronach Więcej opcji udostępniania...
Rekomendowane odpowiedzi
Dołącz do dyskusji
Możesz dodać zawartość już teraz a zarejestrować się później. Jeśli posiadasz już konto, zaloguj się aby dodać zawartość za jego pomocą.