Skocz do zawartości

Rekomendowane odpowiedzi

Witam.

Mam podstawową Corsę E Enjoy + Bluetooth.

Idąc śladem podobnego tematu Corsy D znalazłem bezpiecznik wpięty pod maską w miejscu odpowiedzialnym za ogrzewanie lusterek.
Pełny szczęścia zabrałem się za rozbieranie drzwi, żeby dodać kilka centymetrów kabelka i mieć podgrzewane lusterka (w Corsie D jak ludzie mieli bezpiecznik to wiązka była dociągnięta pod same lusterko).

Wkłady podgrzewane już kupiłem, ale niestety w drzwiach wiązki brak.

W złączu w słupku "A" brak kabla (na podstawie przeszukiwania internetu udało mi się ustalić, że wiązka z i bez podgrzewania lusterek różni się jednym PINem). Pewnie to jest plus, a minus jest brany gdzieś z wiązki.

Idąc dalej - stwierdziłem, że po co bezpiecznik jak wiązki nie ma, może gdzieś pod kierownicą będzie kabel... a tam masakra...

Za bezpiecznikami kryje się chyba 6 kostek (wtyczek) Czarna, brązowa, biała, niebieska, zielona i chyba żółta.
Czy ktoś wie, który pin, której wtyczki odpowiada za ogrzewanie lusterek albo która kostka odpowiada za drzwi lewe i drzwi prawe?


Czy może ktoś dodawał podgrzewane lusterka w Corsie e?

Liczę na Waszą pomoc :) za którą z góry dziękuję.

Edytowane przez bigmaxx

 

Odnośnik do komentarza
https://forum.opel24.com/topic/94065-opel-corsa-e-podgrzewane-lusterka/
Udostępnij na innych stronach

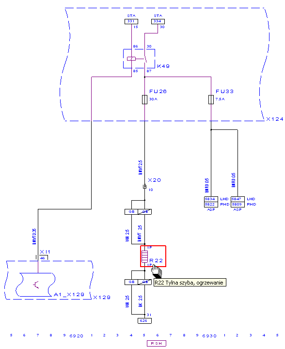
Nie wiem, jak to jest w corsie E, ale gdybym nie miał instalacji elektrycznej, to pociągnąłbym przewód od ogrzewania tylnej szyby...  w corsie D (pewnie i w CE, bo sporo rzeczy jest podobna do CD) przewód idzie w wiązce wzdłuż progu przy drzwiach kierowcy, osłona na zaczepach łatwo wychodzi, także tam łatwo się podpiąć (przewód fioletowo-brązowy o przekroju 2,5mm2) a przewód na stronę pasażera łatwo przeciągnąć, choć pewnie trzeba będzie o 1stopień zwiększyć bezpiecznik ogrzewania tylnej szyby. Wycinek ze schematu CD grzania tylnej szyby i grzania lusterek, oraz rozpiskę wtyczki lusterek (grzanie pin 4), ale to wszystko dla corsy D, choć podejrzewam, że masz podobnie (łatwo sprawdzić).

 

847538783_2022012817_02_54.png.2d5091e6ac4ab180b285233fb74456e8.png

1462639988_2022012817_04_08.thumb.png.b40138922db74c805b25585a4b65a3aa.png

244741943_2022012817_09_52.thumb.png.1e5081e39e4f143690e287804cc78cfa.png

 

Odnośnik do komentarza
https://forum.opel24.com/topic/94065-opel-corsa-e-podgrzewane-lusterka/#findComment-745309
Udostępnij na innych stronach

Nie wiem czy ta prosto będzie dodać ogrzewanie lusterek.

Może być potrzebne włączenie tej opcji w module nadwozia.

 

 

Odnośnik do komentarza
https://forum.opel24.com/topic/94065-opel-corsa-e-podgrzewane-lusterka/#findComment-745311
Udostępnij na innych stronach

Chyba nic nie trzeba, patrząc na schemat ogrzewanie tylnej szyby i lusterek zewnętrznych odbywa się tym samym przekaźnikiem, więc jest sterowane identycznie i działa zawsze razem... jest tylko rozdział po przekaźniku załączającym na oddzielne bezpieczniki (w przypadku CD tylna szyba FU26, lusterka FU33) i dalej prosto do elementów grzewczych, także po drodze nie ma żadnych elementów sterujących.... być może jest jakaś kontrola wielkości prądu grzania, choć na schemacie CD nic takiego nie widać... no ale CE może mieć bardziej zaawansowane obwody, choć nie sądzę, ale to tylko moje przypuszczenia. Zawsze można na szybko (na krótko z bezpiecznika ogrzewania tylnej szyby) podłączyć maty grzewcze lusterek, włączyć ogrzewanie i sprawdzić, czy nie sypnęło błędami, a jak będzie dobrze, to dopiero zabrać się za porządne wykonanie.

 

Odnośnik do komentarza
https://forum.opel24.com/topic/94065-opel-corsa-e-podgrzewane-lusterka/#findComment-745326
Udostępnij na innych stronach

Ogólnie w CE jest troszkę bardziej problematycznie niż w CD, gdyż bezpiecznik ogrzewania szyby tylnej i lusterek są pod maską a nie pod kierownicą. 

Jakby to było pod kierownicą to nawet tematu bym nie zakładał bo to prosta sprawa.

 

Głównie chodzi mi o to czy po bezpieczniku od ogrzewania lusterek idzie kabel gdzieś z komory silnika pod deskę rozdzielcza czy nie, gdyż ciągnąć kabla do komory silnika mi się nie będzie chciało. Ale jakby kabel był ... To wystarczy tylko się wpiąć w odpowiedni pin i wszystko działa jak fabrycznie i przede wszystkim instalacja ogrzewania lusterek ma swój bezpiecznik oraz działa czasówka.

 

Dlatego pytałem o te kostki co są za bezpiecznikami pod kierownicą, strzelam że to tam się rozdziela na wiązki do różnych elementów jak radio, drzwi, tył pojazdu, itd.

Jak nikt nie będzie wiedział, to zawsze mogę też sprawdzać czy na którymś wolnym pinie pojawi się zasilanie po wciśnięciu przycisku ogrzewania szyby... Ale z racji tego że jest to najuboższa wersja tych wolnych pinów jest masakrycznie dużo. Podanie koloru kostki już by pomogło i zawęziło zakres poszukiwań.

 

W ostateczności zrobię całą instalację tylko plusa wezmę z zapalniczki za pomocą rozgałęźnika bezpieczników Viofo i dam osobny przycisk do włączania ogrzewania.

Edytowane przez bigmaxx

 

Odnośnik do komentarza
https://forum.opel24.com/topic/94065-opel-corsa-e-podgrzewane-lusterka/#findComment-745355
Udostępnij na innych stronach

W CD też bezpieczniki są pod maską, ja pisałem o wpięciu się bezpośrednio w przewód w wiązce idącej do ogrzewania tylnej szyby wzdłuż progu drzwi kierowcy, mi wydaje się to najprostszym i najszybszym rozwiązaniem, jeżeli nie ma instalacji do lusterek. Wg TISa w CD nie ma żadnych wtyczek po drodze, z bezpiecznika FU33 są wtyczki X3- kierowca, X4 pasażer... No i CD nie ma czasówki od lusterek. Oki może w CE jest inaczej, choć z kilku części z CE korzystałem i było identycznie połączone jak w CD.

Dlatego może faktycznie niepotrzebnie Ci piszę (czytaj : mącę w głowie)... na koniec jeszcze złącza w CD X3 i X4 grzanie lusterek na pinie nr 3 (kolor brązowo-czerwony) i kilka screenów (złącza X3,X4, widok żeński i męski, położenie X3 i X4 w samochodzie... zawsze możesz sprawdzić na szybko, czy masz tak samo. A jeżeli nie, to może podpowie Ci ktoś, kto ma CE, albo przynajmniej dostęp do schematów CE.

EDIT: Poszukałem sobie w necie skrzynki od CE i jest inna (inne nr-y bezpieczników), więc może faktycznie instalacja i wtyczki są inaczej wykonane (połączone), dlatego może skoro jest to nieprzydatne, to poproszę o admina o usunięcie postów, żeby niepotrzebnie nie mieszać w tym temacie

pozdrawiam

 

1678545807_2022012918_48_46.png.08c520b4d75058a2066f201c221acd1d.png

 

699857275_2022012918_50_06.png.df07a32b2d829be1a1938ce3559bb916.png

 

1971567416_2022012918_51_00.png.f7827021dff908e3a626c86f1f0a8f90.png

 

Edytowane przez bogoes
dodanie tekstu

 

Odnośnik do komentarza
https://forum.opel24.com/topic/94065-opel-corsa-e-podgrzewane-lusterka/#findComment-745362
Udostępnij na innych stronach

Kolego bigmax schematów do CE raczej nikt nie będzie miał..

Wiec jesteś pierwszy który próbuje coś dzialać.

Liczę że gdy zaczniesz ogarniać temat to pokaże się jakiś manual :D

 

38 minut temu, bogoes napisał:

W CD też bezpieczniki są pod maską, ja pisałem o wpięciu się bezpośrednio w przewód w wiązce idącej do ogrzewania tylnej szyby wzdłuż progu drzwi kierowcy, mi wydaje się to najprostszym i najszybszym rozwiązaniem, jeżeli nie ma instalacji do lusterek.

To byłby najprostszy sposób .

Tylko pytanie jak w CE jest rozplanowane zasilanie.

Ja w Pandzie córki chciałem podpiąć światła dzienne do wycieraczek a tam problem bo moduł odczytując zbyt duży pobór prądu odciął wycieraczki.

Ale w sumie można taki problem obejść podpinając przez przekaźnik zasilany stałym plusem np. z zapalniczki czy radia.

 

Odnośnik do komentarza
https://forum.opel24.com/topic/94065-opel-corsa-e-podgrzewane-lusterka/#findComment-745363
Udostępnij na innych stronach

  • 2 lata później...

 O kurde, żona marudzi mi, że brakuje jej podgrzewanych lusterek. Myślałem że ogarnięcie tematu w Corsie E to P&P, a tu potrzebna jest grubsza operacja :blink:

 

Łatwiej drugą Corsę kupić ;)

 

Odnośnik do komentarza
https://forum.opel24.com/topic/94065-opel-corsa-e-podgrzewane-lusterka/#findComment-804710
Udostępnij na innych stronach

Dołącz do dyskusji

Możesz dodać zawartość już teraz a zarejestrować się później. Jeśli posiadasz już konto, zaloguj się aby dodać zawartość za jego pomocą.

Gość
Dodaj odpowiedź do tematu...

×   Wklejono zawartość z formatowaniem.   Usuń formatowanie

  Dozwolonych jest tylko 75 emoji.

×   Odnośnik został automatycznie osadzony.   Przywróć wyświetlanie jako odnośnik

×   Przywrócono poprzednią zawartość.   Wyczyść edytor

×   Nie możesz bezpośrednio wkleić grafiki. Dodaj lub załącz grafiki z adresu URL.

×
×
  • Dodaj nową pozycję...

Powiadomienie o plikach cookie

Umieściliśmy na Twoim urządzeniu pliki cookie, aby pomóc Ci usprawnić przeglądanie strony. Możesz dostosować ustawienia plików cookie, w przeciwnym wypadku zakładamy, że wyrażasz na to zgodę. Polityka prywatności