Skocz do zawartości

Rekomendowane odpowiedzi

Witam.

Chciałbym rozwiązać problem, który mam z zamkiem tylnej klapy w Merivie A 1,4 benzyna, rocznik 2007.

Jeśli mam zamknięte wszystkie drzwi  - klapę mogę otworzyć przyciskiem.

Jeśli którekolwiek drzwi są otwarte, przycisk w tylnej klapie przestaje być aktywny i nie mogę otworzyć klapy.

Nie jest to raczej sprawa wiązki, bo uszkodzona wiązka nie pozwalałaby na jakiekolwiek otwarcie klapy.

Ma to coś wspólnego z krańcówkami zamontowanymi w drzwiach, gdyż jeden z nich mam  nie działający, i jeśli te drzwi są akurat otwarte, to klapę można otworzyć.

 

Stąd moje pytania:

1. Czy takie działanie można programować za pomocą OPcoma? Mam interfejs, więc może da się to zmienić? Jeśli tak, to gdzie tego szukać?

2. Ma ktoś schemat elektryczny Merivy A, benzyna? Może tam bym coś znalazł, jeśli to sprawa typowo elektryczna?

 

Z góry dzięki za jakąkolwiek pomoc, bo chciałbym rozwiązać ten denerwujący problem.

 

 

 

Odnośnik do komentarza
https://forum.opel24.com/topic/87192-meriva-a-problem-z-zamkiem-tylnej-klapy/
Udostępnij na innych stronach

Mi się działo podobnie gdy w przelotce pierwszy raz na odwrót połączyłem przewody od centralnego w klapie.

 

Odnośnik do komentarza
https://forum.opel24.com/topic/87192-meriva-a-problem-z-zamkiem-tylnej-klapy/#findComment-709880
Udostępnij na innych stronach

Tyle, że centralny działa prawidłowo: zamyka razem z innymi zamkami i otwiera, wtedy, gdy inne zamki są otwierane.

Mi to wygląda tak, że klapa jest jakoś szeregowo podłączona z krańcówkami drzwi. Otwarcie drzwi powoduje otwarcie obwodu i zamek tylnej klapy jest nieaktywny.

 

Stąd moja prośba o schemat elektryczny.

Bo zastanawiam się jaka to musi być rzeźba, aby tak to podłączyć, bo jest to mało logiczne.

 

 

Odnośnik do komentarza
https://forum.opel24.com/topic/87192-meriva-a-problem-z-zamkiem-tylnej-klapy/#findComment-709898
Udostępnij na innych stronach

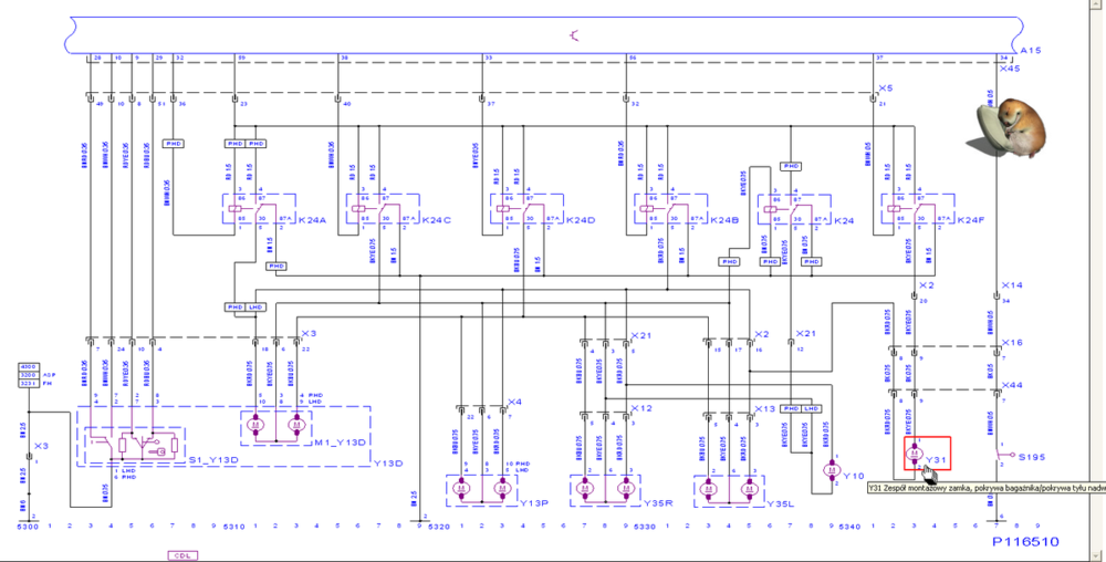
Proszę... masz tu schemat i opis elementów ze schematu  do Twojej Mery... choć nie jestem pewien, czy nie trzeba jeszcze poszukać odnośników dalszych, ale zaraz wyjeżdżam więc nie mam czasu zagłębiać się... a najlepiej zdobądź program TIS 2000 i będziesz miał wszystko z elektryki pod kontrolą.

1800271_8162019-08-1312_02.thumb.png.42a7122cc4ac891d622e2e59734d5238.png

1894913885_8172019-08-1312_03.thumb.png.b02ad587e868659ad9f7485b629e476c.png

 

Odnośnik do komentarza
https://forum.opel24.com/topic/87192-meriva-a-problem-z-zamkiem-tylnej-klapy/#findComment-709900
Udostępnij na innych stronach

  • 1 rok później...
Gość wanjanusz72

Dziękuję kolegom za rzetelną i rzeczową dyskusję. U mnie winny był przerwany przewód w przelotce. A do działania mikrostyku otwarcia klapy, potrzebny jest sygnał zamknięcia klapy, (ten od oświetlenia). Nie wiem jak u Was, ale ściągając poszycie, spinki (bez 2 szt) zostały mi w klapie. 

 

Odnośnik do komentarza
https://forum.opel24.com/topic/87192-meriva-a-problem-z-zamkiem-tylnej-klapy/#findComment-737474
Udostępnij na innych stronach

Dołącz do dyskusji

Możesz dodać zawartość już teraz a zarejestrować się później. Jeśli posiadasz już konto, zaloguj się aby dodać zawartość za jego pomocą.

Gość
Dodaj odpowiedź do tematu...

×   Wklejono zawartość z formatowaniem.   Usuń formatowanie

  Dozwolonych jest tylko 75 emoji.

×   Odnośnik został automatycznie osadzony.   Przywróć wyświetlanie jako odnośnik

×   Przywrócono poprzednią zawartość.   Wyczyść edytor

×   Nie możesz bezpośrednio wkleić grafiki. Dodaj lub załącz grafiki z adresu URL.

×
×
  • Dodaj nową pozycję...

Powiadomienie o plikach cookie

Umieściliśmy na Twoim urządzeniu pliki cookie, aby pomóc Ci usprawnić przeglądanie strony. Możesz dostosować ustawienia plików cookie, w przeciwnym wypadku zakładamy, że wyrażasz na to zgodę. Polityka prywatności