Skocz do zawartości

Astra G II 2003 1.6 TwinPort - Brak napięcia w wtyczce pompy wspomagania


Rekomendowane odpowiedzi

Gość toski112

Witam, od dłuższego czasu zmagam sie z zanikami wspomagania, mechanicy proponowali wymianę pompy wspomagania. Wspomaganie zanika co jakiś czas, pompa została wymieniona na 100% sprawną jednak nic się nie zmieniło wspomaganie nadal nie działa. Dziś sam zabrałem się za weryfikację i pomierzyłem napięcia. Alternator podaje prąd w normie, jednak pomiar w wtyczce, do której podpięta jest pompa zadziwił mnie. 
Zgodnie ze zdjęciem od lewej są takie napięcia. 
Lewy pin: 0.00 środek: 14.20 , prawy pin 0.04 
Astra G II 2003 1.6 TwinPort - Brak napięcia w wtyczce pompy wspomagania 
Lewy pin to kabel niebiesko - biały i to on z tego co czytałem odpowiada za uruchamianie pompy. 
Czy napięcia w wtyczce są poprawne ? Jak mogę naprawić ten problem? 

Sprawdziłem też kostkę do której wydaje mi się być podpięty akumulator i tu już niebieski kabel ma 14.20 
Astra G II 2003 1.6 TwinPort - Brak napięcia w wtyczce pompy wspomagania

 

Odnośnik do komentarza
https://forum.opel24.com/topic/86646-astra-g-ii-2003-16-twinport-brak-napi%C4%99cia-w-wtyczce-pompy-wspomagania/
Udostępnij na innych stronach

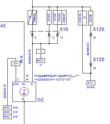
Niebiesko- biały ma 12 V gdy pracuje silnik.

Czarny ma być 12 V po stacyjce

Brązowo - biały idzie do wtyku diagnostycznego OBD 2 pin 7

Jest jeszcze czerwony do pompy to zasilanie 12 V stałe z bezpiecznika F7 80 A

I brązowy to masa.

 

 

 

Gość toski112

Czyli ewidentnie niebiesko-biały kabel jest gdzieś walniety (ten w 3 pinowej wtyczce), czy wymiana jest problematyczna trzeba dużo rozpruwać ?

 

A po co pruć?

Nie prościej zrobić obejście i zasilić napięciem wtyk.

Oczywiście odcinając przewód stary przed nim

 

 

Gość toski112
18 minut temu, adam1954 napisał:

A po co pruć?

Nie prościej zrobić obejście i zasilić napięciem wtyk.

Oczywiście odcinając przewód stary przed nim

 

 

Skąd pociągnąć ten przewód bezpośrednio z aku ?  Dzięki, że zainteresowałeś się tematem. W tej wtyczce 3 pinowej ten pin po prawej ma napięcie 0.04 na zapalonym aucie rozumiem że tu jest ok?

 

7 minut temu, toski112 napisał:

W tej wtyczce 3 pinowej ten pin po prawej ma napięcie 0.04 na zapalonym aucie rozumiem że tu jest ok?

 

Jaki to kolor przewodu.

Jeżeli jak podałem wcześniej idzie do wtyku OBD 2 to tak.

8 minut temu, toski112 napisał:

Skąd pociągnąć ten przewód bezpośrednio z aku ? 

 

On idzie z alternatora pin 61 więc od tego by ciągnął.

2019-06-09_211350.png

 

 

2019-06-09_214805.png

 

2019-06-09_214827.png

 

 

2019-06-09_214841.png

 

 

2019-06-09_214849.png

 

 

 

 

 

 

 

Gość toski112

Tak to włsnie jest diagnostyczny więc tam jest napięcie ok. Dzięki za schematy jutro lecę do sklepu po kabelek i na szybko podłącze kabel z alternatora do wtyczki. Mam nadzieje że pomoże jeśli tak to jakoś ładnie sobie to podmienię, dzięki za wyczerpujące podpowiedzi

 

  • 1 rok później...
  • 4 lata później...

Jakie powinno być napięcie na 1 pinie przy uruchomionym silniku? Może ktoś zmierzyć na uruchomionym silniku i na zapłonie?

Oczywiście przy działającym wspomaganiu.

Edytowane przez krzysztofat

 

A to już nie jest podane we wcześniejszych postach??

Dołącz do dyskusji

Możesz dodać zawartość już teraz a zarejestrować się później. Jeśli posiadasz już konto, zaloguj się aby dodać zawartość za jego pomocą.

Gość
Dodaj odpowiedź do tematu...

×   Wklejono zawartość z formatowaniem.   Usuń formatowanie

  Dozwolonych jest tylko 75 emoji.

×   Odnośnik został automatycznie osadzony.   Przywróć wyświetlanie jako odnośnik

×   Przywrócono poprzednią zawartość.   Wyczyść edytor

×   Nie możesz bezpośrednio wkleić grafiki. Dodaj lub załącz grafiki z adresu URL.

×
×
  • Dodaj nową pozycję...

Powiadomienie o plikach cookie

Umieściliśmy na Twoim urządzeniu pliki cookie, aby pomóc Ci usprawnić przeglądanie strony. Możesz dostosować ustawienia plików cookie, w przeciwnym wypadku zakładamy, że wyrażasz na to zgodę. Polityka prywatności